近日,国家重点实验室特色干果研究团队(吴家胜教授)在国际植物科学领域权威杂志《New Phytologist》(中科院一区Top,IF-5yr=10.2)在线发表了题为《蔗糖通过TgNGA1-TgWRKY47-TgEXPA2模块参与调控香榧球果膨大》(Sucrose promotes cone enlargement via the TgNGA1-TgWRKY47-TgEXPA2 module inTorreya grandis)的研究论文,首次解析了调控香榧球果膨大的新机制。

香榧(Torreya grandis)是为数不多的种子可食的裸子植物,归属于红豆杉科榧属,是现存最古老的树种之一,也是我国的珍稀特产干果,其经济寿命可达千年,营养价值高,栽培效益好,丰产期亩产值超万元,民间有着“养她十年还你千年”的美誉。香榧产业在助力乡村振兴,促进区域经济发展,推进共同富裕中发挥着重要作用。
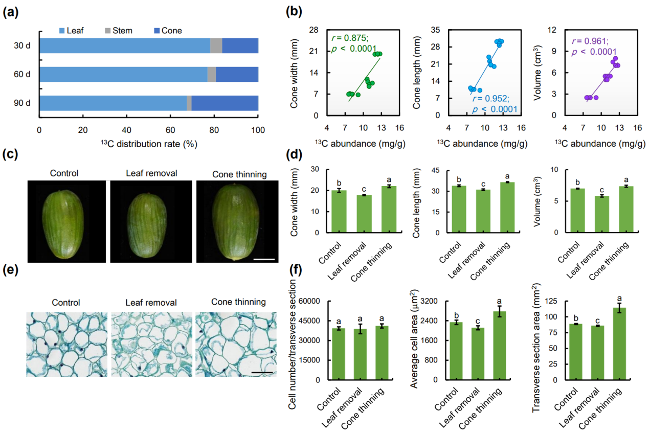
与被子植物不同,香榧等裸子植物具有复杂而原始的繁殖结构—球果(cone),且具有较长的发育周期。受精后,球果或者进入休眠状态或者迅速膨大,这一膨大过程对裸子植物种子生产、繁殖和产量形成至关重要。然而,关于受精后球果膨大机制一直是未解之谜。

该研究采用13C标记和蔗糖处理等试验,明确了蔗糖诱导的细胞体积增大对香榧球果膨大具有重要作用。通过转录组测序、基因功能验证等手段,证实了香榧扩张蛋白基因TgEXPA2可正向调节细胞扩张促进球果膨大。进一步研究发现转录因子TgWRKY47通过直接结合到TgEXPA2启动子而增强其表达。此外,研究还发现,NGATHA转录因子TgNGA1直接与TgWRKY47相互作用,从而抑制TgWRKY47对TgEXPA2的调控作用。综上所述,我们的研究结果揭示了蔗糖与香榧球果膨大之间的关联,并阐明了分子调控机制。

beat365官方网站省部共建亚热带森林培育国家重点实验室为该论文唯一单位,国家重点实验室吴家胜教授为该论文通讯作者,宋丽丽教授和颜景畏教授为共同通讯作者,索金伟副教授为该论文第一作者,博士生刘雅为共同第一作者;实验室喻卫武、胡渊渊、张祖瑛、陈伟杰老师和硕士研究生颜佳雯、郦千喜、刘智慧为共同作者。
该研究受到国家自然科学基金和浙江省自然科学基金等资助。
(国家重点实验室 索金伟)