近日,国家重点实验室林木木材品质研究团队张进教授在植物学领域著名期刊《Plant Physiology》在线发表了题为Overexpression ofREDUCED WALL ACETYLATION Cincreases xylan acetylation and biomass recalcitrance inPopulus的研究论文。该研究揭示了细胞壁木聚糖乙酰化影响杨树生物质能源转化效率的新机制。
张进教授为该论文的第一作者和通讯作者,美国橡树岭国家实验室生物能源创新中心Wellington Muchero、Jin-Gui Chen研究员为该论文的共同通讯作者。beat365官方网站木材品质研究团队负责人卢孟柱教授、课题组在读博士生王夏琴、美国橡树岭国家实验室Gerald A. Tuskan研究员等也参与了相关工作。国家重点实验室为第一单位和第一通讯单位。

植物木质纤维素生物质(即植物的次生细胞壁),是生物能源的重要替代来源。然而,林木次生细胞壁中木聚糖的乙酰化阻碍了生物质向生物燃料的转化。之前研究表明,REDUCED WALL ACETYLATION(RWA)蛋白直接参与了植物细胞壁木聚糖的乙酰化,但是RWA的调控机制尚不清楚。
本研究证明了杨树(Populus trichocarpa)中过表达PtRWA-C基因会提高次生细胞壁中木聚糖的乙酰化水平,并导致木质素含量增加和木质素单体S/G比例升高,使得杨树茎干生物质向生物能源转化过程中的糖释放效率降低(图1)。

图1. PtRWA-C蛋白特征及其对杨树细胞壁特性的影响
A.PtRWA-C蛋白结构预测;B.PtRWA-C蛋白定位于高尔基体上;C.过表达PtRWA-C基因导致杨树细胞壁木聚糖乙酰化水平升高、木质素含量及木质素单体S/G比率升高、细胞壁糖释放效率降低
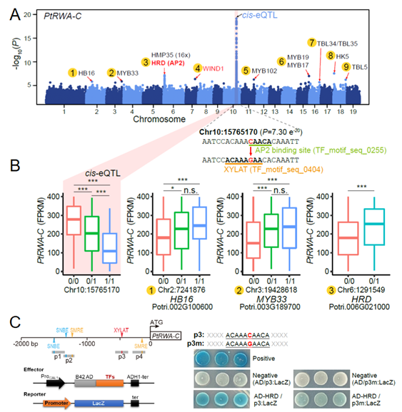
此外,通过基因共表达网络和基于杨树群体的基因表达数量性状定位(expression quantitative trait loci, eQTL)分析,发现PtRWA-C受到强烈的cis-eQTL和trans-eQTL调控,表明其不仅受到次生细胞壁层级调控网络的调控,还受到AP2家族转录因子HARDY(HRD)的调控。具体而言,HRD通过直接结合PtRWA-C启动子来激活PtRWA-C的表达,该启动子区域也是调控PtRWA-C表达cis-eQTL的核心区域,PtRWA-C启动子cis-eQTL核心区域单核苷酸多态性(SNP)直接影响HRD转录因子的结合效率(图2)。
图2.利用eQTL分析发现调控PtRWA-C基因表达的新机制
A.eQTL分析发现PtRWA-C基因在木质部的表达受强烈的cis-eQTL和trans-eQTL调控;B.cis-eQTL和trans-eQTL在不同基因型之间对PtRWA-C基因表达的影响;C.利用酵母单杂明确转录因子HRD对PtRWA-C的调控依赖于cis-eQTL的关键位点
综上,研究结果揭示了PtRWA-C在木聚糖乙酰化和生物质能源转化过程中的功能及其调控模块,为利用合成生物学方法来操纵这一基因调控模块来改变细胞壁特性,并将其应用于可持续生物能源转化方面提供了新的见解。
该研究得到了浙江省“十四五”育种专项林木协作组课题(2021C02070-1)、国家自然科学基金(32171814)和美国能源部科学办公室等项目的支持。
(国家重点实验室 张进)