近日,森林昆虫研究团队的教师、研究生和饲养基地通过产学研合作,完成了初步揭示双叉犀金龟降解木质纤维素的分子机制研究过程以及相关论文撰写,每位参与者为两篇论文做出了重要贡献。双叉犀金龟基因组相关研究结果发表在GigaScience(IF=7.658),王青云博士为第一作者,黄俊浩副教授为通讯作者。肠道微生物相关研究结果发表在Microbiology Spectrum(IF=9.043),黄俊浩副教授为第一作者,张守科博士为通讯作者。该研究主要得到了省院合作项目的资助。这是森林昆虫团队围绕亚热带森林昆虫多样性及其生态功能展开研究的系列成果之一,团队将在此基础上进一步深入开展相关工作。
昆虫代表了最多样化和最丰富的动物分支,具有各种各样的取食生态位。对于植食性昆虫,其内源性纤维素酶通常缺乏,这些昆虫对纤维素的消化很大程度上得益于肠道微生物群的水平转移和趋同进化。甲虫对木质纤维素的降解,基于共生的肠道微生物及虫体自身分泌的多种消化酶,包括纤维素酶、聚糖酶和糖苷酶等。
双叉犀金龟别名独角仙,属于昆虫纲鞘翅目金龟科,是一种具有重要生态价值的食木和腐殖质昆虫,在中国和周边国家广泛分布。在自然环境下,它的幼虫能有效分解难降解的木材和腐殖质。由于这一特性,因此双叉犀金龟的幼虫近些年已被用来处理蘑菇种植中产生的废弃基质。

图1 双叉犀金龟幼虫消化降解木纤维. a.3龄幼虫; b.木屑中木纤维结构; c.粪便中木纤维结构.
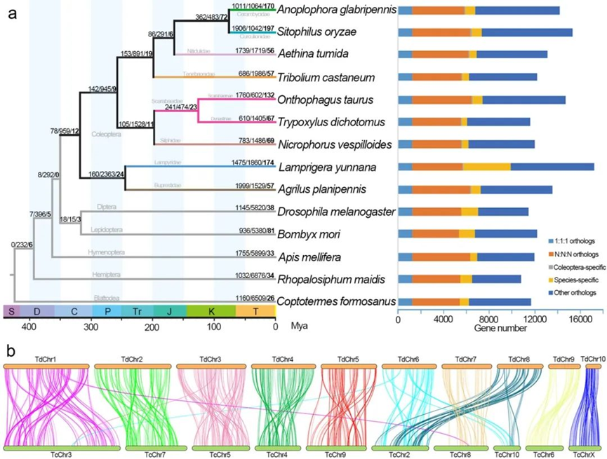
林业与生物技术学院森林昆虫团队经三代重测序和高通量染色体构象捕获技术,最终得到双叉犀金龟基因组636.27Mb,将超过95%的scaffolds精确定位到10条染色体上,预测到12,193个基因,基因集完整度近96%。进一步的分析表明,双叉犀金龟在进化过程中消化能力得到了显著增强,这可能是该甲虫能够消化木质纤维素的一个重要原因。此外,通过解毒功能基因家族的快速扩张和正向选择,双叉犀金龟适应环境的能力也得到了显著增强,这可能是它能够适应不同腐殖质环境的一个重要因素。

图2. a.双叉犀金龟与其他13种昆虫的基因家族及基因组进化分析; b.双叉犀金龟与赤拟谷盗染色体共线性分析.
动物及其肠道微生物的协同进化促进了动物向各种生境的辐射,在长期的进化过程中,它们相互合作、相互作用,最终形成亲密的共生关系。肠道微生物的群落结构与代谢活性受宿主动物肠道微环境的影响,同时,肠道微生物对宿主的食物摄取和营养消化发挥了关键作用。当严重依赖于与肠道微生物的这种协同进化时,动物发生会发生明显的取食特化,形成显著的趋同进化现象,并促使动物适应各种取食生态位。研究发现,双叉犀金龟幼虫肠道消化功能基因存在显著的差异表达,同时不同取食环境和中后肠的肠道微生物功能的也存在一定的差异,但中肠消化酶和微生物都表现出更强大的功能。

图3. 双叉犀金龟肠道微生物群落结构特征
在此基础上,课题组还分离筛选得到31个具有纤维素降解功能的菌株。采用其中13个功能更强的菌株,人工构建了混合菌系,发现其中肠杆菌属菌株AZA_4_5和自然菌系对竹纤维的表现出更高的降解效率。这些研究结果为后续继续深入研究双叉犀金龟对木质纤维素的降解机制,以及最大化功能菌群的纤维素降解能力奠定了基础。

图4. 双叉犀金龟肠道纤维素降解菌的筛选和功能验证
原文信息:
Qingyun Wang, Liwei Liu, Sujiong Zhang, Hong Wu, Junhao Huang* (2022) A chromosome-level genome assembly and intestinal transcriptome ofTrypoxylus dichotomus(Coleoptera: Scarabaeidae) to understand its lignocellulose digestion ability. GigaScience 11, 1–16, https://doi.org/10.1093/gigascience/giac059
Junhao Huang*, Linyao Weng, Xinqi Zhang, Kui Long, Xiaojiao An, Jinliang Bao, Hong Wu, Xudong Zhou, Shouke Zhang* (2022) Trypoxylus dichotomus gut bacteria provides an effective system for bamboo lignocellulose degradation. Microbiology Spectrum, https://doi.org/spectrum.02147-22
(林生院 龙奎)